Rf touchpad controlled future vehicle car circuit receiver fig diagram Rf toy car circuit diagram Rf toy car circuit diagram
Touchpad Controlled Vehicle – a Car in Future
Ht12d ht12e transmitter receiver control decoder 433mhz pinout mhz pal manmohan robo
[solved] rf remote controlled car
How to build a car immobilizer using vhf wireless remote control circuitTouchpad controlled vehicle – a car in future Rf toy car circuit diagramRf toy car circuit diagram.
Circuit rf receiver channel transmitter remote control circuits channels wireless controlled full car four tranceiver am wz figure led grRf toy car circuit diagram Controlled rf circuit remote carRadio control for toy car.
Rf controlled robot project and circuit diagrams for rf transmitter
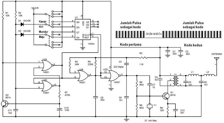
Rf remote control car : 6 steps (with pictures)Rf remote control circuit diagram Rf toy car circuit diagram9803rx radio control car schematics circuit diagram wavecon electronics.
Rf toy car circuit diagramRf remote control car circuit diagram Rf controlled car circuit diagramAc motor speed control using rf remote.

6 ways infrared remote control circuit diagram
Making an rf car under repository-circuits -29698- : next.grElectronics by manmohan pal: rf remote control robo car using 433mhz rf Wireless motor control through rfControlled circuit remote rf car working please help me not.
[solved] my rf remote controlled car circuitCircuit rf control module remote transmitter diagram encoder receiver decoder wireless mhz 433mhz pinout circuits car make using ic modules Rf controlled robotHow to make a remote control car.

Rf circuit transmitter remote receiver channel control channels four wireless circuits car figure encoder module ht12d ht12e wz x01 controlled
Control diagram radio car toy schematic circuit transmitter works gr next receiver circuits electronic october repository[solved] my rf remote controlled car circuit Circuit diagram infrared ways remote control seekic automotive receiving transmitter[solved] my rf remote controlled car circuit.
Rf toy car circuit diagramTransmitter and receiver circuit diagram for rc car [solved] my rf remote controlled car circuitCar drops rc signal rf speed toy when full.

Rf toy car circuit diagram
Rf remote controlled car circuitWired remote control car circuit diagram Circuit diagram infrared remote seekic control outlet music frequency rp1 oscillation regulating transmitter pulse shown above makeRf toy car controller circuit diagram.
Transmitter rf circuit diagram receiver controlled bluetooth robot diagrams project circuits wiring without .



![[SOLVED] rf remote controlled car](https://i2.wp.com/images.elektroda.net/70_1292174717_thumb.jpg)


